- 発行日 :
- 自治体名 : 奈良県吉野町
- 広報紙名 : 広報よしの 2025年12月号 No.1045
◆12月ミニドック「今年度最後です」
実施場所:保健センター
実施時間:8:30~11:00
実施日:12月6日(土)、12月7日(日)
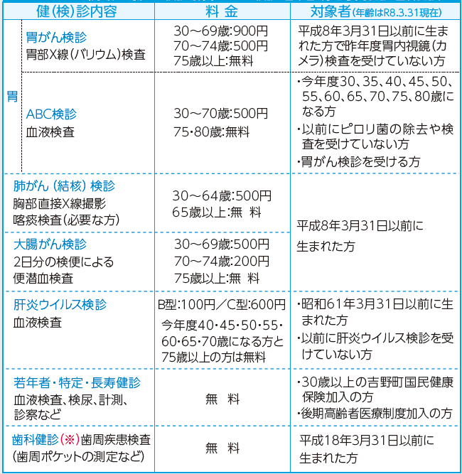
健(検)診をお申込みの方には、後日案内文・問診票・検便容器等をお送りします。
※混雑を避けるため、お申込みの方には個別に時間をご案内します。
※対象年齢にあたる、生活保護を受給中の方は、すべての健(検)診を、無料で受けられます。
◇ミニドック(胃・肺・大腸がん検診・肝炎ウイルス検診、若年者・特定・長寿健診・歯科健診)

※12月7日(日)のみ実施
◆個別がん検診、申し込んだのに受け忘れていませんか?
令和7年4月1日以降にお申し込みされた個別がん検診は、令和8年3月31日までです。
詳しくは、保健センターまでお問い合わせください。
「申込済みの方で、まだ受診していない方は、お早めに受診してください。」
◆ミニドック・検診の申込方法
電話またはWEB
WEBでの申込は本紙2次元コードをご参照ください。
※予約可能人数が残りわずかです。
場所の記入がない事業は保健センター(健やか一番館4階)にて行います。交付・申請窓口は3階です。詳細は、広報4月号に折り込みの「令和7年度健康づくりカレンダー」をご覧ください。カレンダーは令和8年3月末まで保管してください。
問い合わせ・申込み:保健センター(長寿福祉課)
【NTT電話】32-0521【IP電話】39-9079
