- 発行日 :
- 自治体名 : 北海道芽室町
- 広報紙名 : すまいる 令和7年12月号
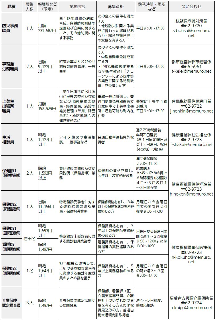
■令和8年度専門職員・業務職員一斉募集
応募方法:
(1)町指定の履歴書に顔写真を貼り、希望職種を記入し、役場総務課総務係へ提出してください。なお、教育委員会関係職種については、教育委員会へ提出していただいても結構です。
(2)電子申込…本紙QRコードを読み取り申し込みください。
(3)履歴書は役場2階総務課総務係、教育委員会、給食センターに備え付けてあります。また、芽室町役場のホームページ内「くらしの便利情報」の「各種申請ダウンロード」よりダウンロードも可能です。
(4)持参提出による応募(土・日・祝日を除く8時45分~17時30分まで)
(5)電子申込・郵送による応募期限内必着
応募期限:12月24日(水)17時30分必着
試験内容:面接試験等(履歴書提出者に別途通知します)
試験日:1月24日(土)または25日(日)のどちらか1日実施予定
特記事項:
(1)地方公務員法第22条の2に基づき任用されます。
(2)1人1職種の応募とさせていただきます。(重複応募不可)
(3)応募者多数の場合は書類選考を行う場合があります。
(4)希望職種は必ず正確にご記入ください。(類似職種がありますので御注意ください)
(5)ご応募いただいた履歴書は採否に関わらずお返しいたしません。こちらで破棄します。
(6)勤務条件など、詳しい内容についてはそれぞれの担当までお問い合せください。
(7)特に記述がない場合の勤務条件などは次のとおりです。
・雇用期間は、令和8年4月1日~令和9年3月31日
・休日勤務、時間外勤務命令をする場合があります。
・働き方により、期末・勤勉手当(年2回)が支給される場合があります。
(8)報酬額等は令和7年11月現在のものです。
▽令和8年度専門職員・業務職員一斉募集職種一覧



