- 発行日 :
- 自治体名 : 岩手県軽米町
- 広報紙名 : 広報かるまい お知らせ版 500号 (令和7年12月10日発行)
令和3年9月1日に施行された「地方公共団体情報システムの標準化に関する法律」に基づく、町のシステムの標準化に伴い、令和7年12月15日(月)から証明書等の一部が変更となります。
■変更となる主な帳票
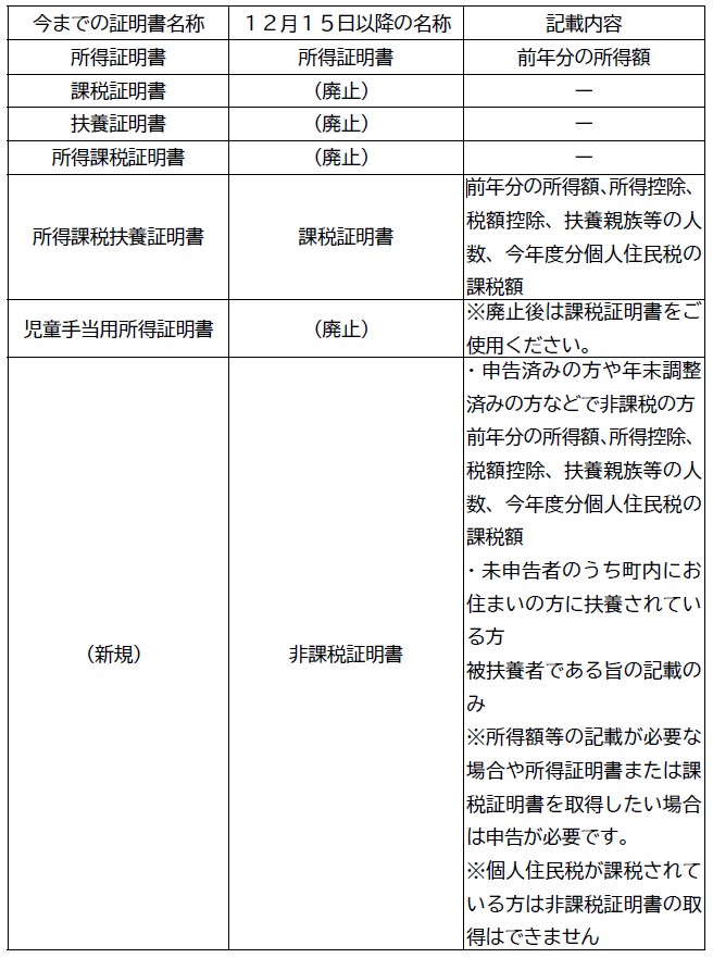
◇所得に関する証明書

※未申告の方で町内にお住いの方に扶養されていない方は、どの証明書も発行することができません、申告受付終了後に発行します。
◇納税に関する証明書

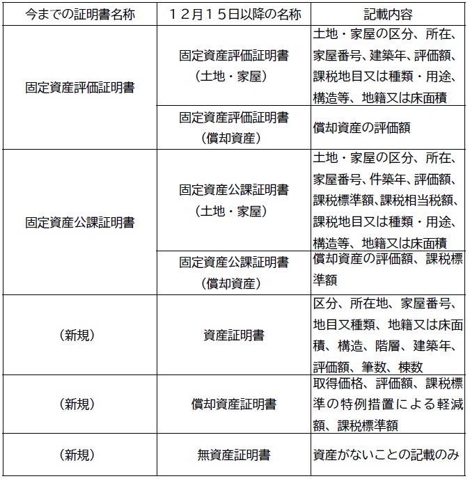
◇固定資産に関する証明書

問い合わせ先:税務会計課
【電話】46-4737
