- 発行日 :
- 自治体名 : 長野県須坂市
- 広報紙名 : 広報須坂 令和7年12月号
4月に市内小・中学校で小学6年生(393人)、中学3年生(351人)を対象に、「全国学力・学習状況調査」を実施しました。須坂市の小・中学校全体の指導の充実や学習状況の改善を目的に、結果の分析・考察をしましたので、その内容をお知らせします。
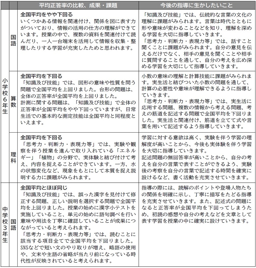
◆教科に関する調査結果の概要


◆生活習慣や学習環境に関する調査の結果概要
学習意欲や学習方法、学習環境、生活の諸側面などに関する調査です。
◇高い自己肯定感を持っています
「自分には良いところがある」と答えた小学生は91%、中学生は87%にのぼり、全国平均よりも高い値で、昨年度と比べても少し増えました。こうした高い自己肯定感の背景には、先生が一人一人の良さを見付けて認める関わりを続けていることがあると考えられます。今後もこの姿勢を大切にしていきます。
◇先生との信頼関係のもとで学校生活を送っています
「困ったことや不安があるときに、先生や学校の大人に相談できる」と答えた小学生は79%、中学生は76%でした。また、「先生は授業やテストで分からなかったところを、分かるまで教えてくれている」と答えた小学生は90%、中学生は86%で、いずれも全国平均を上回りました。子どもたちが先生を信頼し、安心して相談できるのは、先生の丁寧な指導や支える体制があるからだと考えられます。今後もこの関係を大切にしていきます。
◇学んだことを自分の考えにつなげようとしています
「学んだことを生かして自分の考えをまとめる活動をしていた」と答えた小学生は82%、中学生は76%でした。また、「授業で学んだことを次の学習や生活に結びつけられる」と答えた小学生は87%、中学生は80%で、全国平均を大きく上回っています。これは、学んだことを応用する課題や、つなげて考える学習の機会が増えていることが影響していると考えられます。今後は、これらの学習活動が学習内容の定着に結び付けられるように指導していきます。
◇タブレットやパソコンの使用は全国に比べて少なめです
授業でのICT機器の使用を「ほぼ毎日」または「週3回程度」と答えた小学生は66.3%(全国平均71.7%)、中学生は48.6%(全国平均76.5%)、「週1回程度」と答えた小学生は26.2%(全国平均18.0%)、中学生は29.6%(全国平均15.7%)でした。本市では授業でタブレットやパソコンを使う頻度が全国より少ないことが分かります。今後は授業でのICT活用の工夫を進め、効果的に利用していきたいと考えています。
◇教科学習への意欲を高めていく必要があります
調査では、国語、算数・数学、理科の学習について「得意ですか」「好きですか」「授業内容はよく分かりますか」が共通して問われました。小学校では「そう思う」と回答した児童の割合が、3教科とも全国平均を下回り、教科学習への意欲の底上げが課題としてみえてきています。中学校で「そう思う」と回答した生徒の割合は、国語、数学の「得意ですか」、「よく分かりますか」の質問で全国平均を上回っていました。反面、「好きですか」の質問では全国平均を下回るか同程度となり、小学校、中学校共に、学習への意欲が課題となっています。子どもたちの興味関心を沸き立て「分かる、できる」と実感できる授業が求められています。
問合せ:学校教育課
【電話】026-248-9010
