- 発行日 :
- 自治体名 : 長野県原村
- 広報紙名 : 広報はら 2026年2月号
■申告相談会をご活用ください
個別相談をご希望の方は、下記日程で開催する相談会へお越しください。
場所:役場3階講堂(全日程とも)
受付時間:午前8時30分~午後3時(全日程とも)
申告相談:午前9時開始
実施日:
・2月16日(月) 17日(火) 20日(金) 25日(水) 26日(木)
・3月3日(火) 5日(木) 9日(月) 11日(水) 13日(金)
◎村相談会会場が混雑しているか確認できます
※詳細は広報紙8ページの二次元コードをご覧ください
◯申告相談会のお願い
・今回から受付時間前の番号札の配布は行いません。先着待機順にご案内いたしますので、ご承知おきください。
・正午~午後1時は休憩させていただきます。
・相談者の人数によっては、長時間お待ちいただく場合や受付を早めに締め切る場合があります。時間に余裕を持ってお越しください。
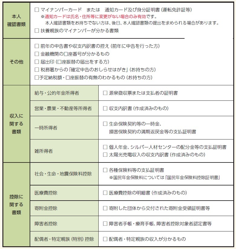
・収支内訳書や医療費の明細書は、必ず事前に作成してお越しください。
・申告相談会の期間中は、住民税務課窓口での相談はご遠慮ください。
◇税理士会主催の確定申告相談を同時開催します
開催日:2月16日(月)、17日(火)
時間:午前9時~午後3時
場所:役場3階講堂
お持ちいただく書類:下の「申告相談に必要なもの」をご参照ください。
◎次に該当する方は計算等相談内容が複雑ですので、この相談会では受付できません。
・土地や建物、株式、ゴルフ会員権等の資産を売却(譲渡)や交換した方
・新たに住宅借入金等特別控除を受ける方
・事業所得、農業所得、不動産所得、雑所得を有する方で前年分の所得金額が300万円を超える方
・消費税の申告をする方で前々年分の課税売上金額が3、000万円を超える方
・贈与税の申告、亡くなられた方の準確定申告をする方
・税理士又は税理士法人関与の法人役員の方
・災害による雑損控除を受ける方
◯申告相談に必要なもの

◎次の方は申告相談会では受付できませんので、諏訪税務署での確定申告が必要です
・青色申告・繰越損失の申告をする方
・土地・建物・株式等の売却(譲渡)や先物取引・退職金に係る申告(分離課税)をする方
・新たに住宅借入金等特別控除を受ける方
・仮想通貨取引のある方
・災害による雑損控除を受ける方
・相続税・贈与税・消費税等の申告をする方
・亡くなられた方の準確定申告をする方
・令和6年分以前の申告
問合せ:
・村・県民税申告書について
原村役場 住民税務課 税務係
【電話(直通)】79-7923
【住所】〒391-0192 諏訪郡原村6549番地1
・所得税の確定申告書について
諏訪税務署
【電話(自動音声案内)】52-1390
【住所】〒392-8610 諏訪市清水2丁目5番22号
