- 発行日 :
- 自治体名 : 兵庫県豊岡市
- 広報紙名 : 広報とよおか 2026年1月号
受験資格や勤務条件などの詳細は市ホームページを確認してください。
◆正規職員〔経験者採用〕

※1…2026年4月1日時点
※2…職種に関連する業務に従事していた期間が対象
※3…技術士(建設部門)、技術士補(建設部門)、1級土木施工管理技士、2級土木施工管理技士もしくは測量士の資格を有する人。
◇申込み
申込方法:インターネット申込
申込期限:
(1)一般事務職…2026年1月13日(火)
(2)土木技術職…2026年2月6日(金)
採用予定日:2026年4月1日
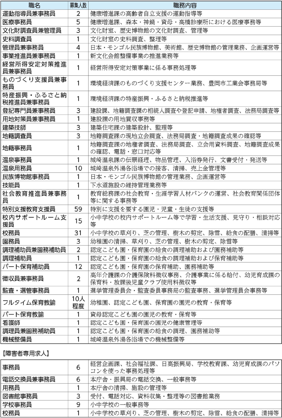
◆会計年度任用職員
受付期間:12月25日(木)~1月15日(木) 午後5時


![]()
問合せ:人事課
【電話】23-1326
