- 発行日 :
- 自治体名 : 山口県美祢市
- 広報紙名 : 広報げんきみね。 2026年2月1日 No263
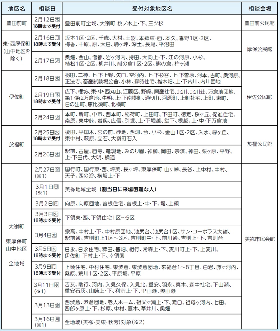
受付時間:9時~15時
各地区毎に18時まで受付をする延長日を設けています。
15時までに来れない場合は、お住まいの地区の延長日にお越しください。
■美祢地域

(※1)電子申告用特設ブースを設置します。(全地域対象受付時間9:00~12:00)
(※2)3月16日(月)の確定申告最終日を全地域の予備日としています。
■美東・秋芳地域

(※3)電子申告用特設ブースを設置します。(全地域対象受付時間9:00~12:00)
(※4)3月16日(月)の確定申告最終日を全地域の予備日としています。(会場 美祢市民会館)
![]()
