- 発行日 :
- 自治体名 : 高知県土佐市
- 広報紙名 : 広報土佐 令和7年12月号
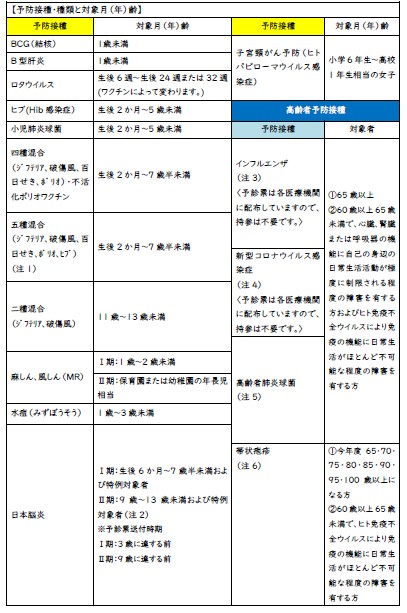
お子さんの予防接種は、感染症の発症予防や重症者の発生をできる限り減らし、感染症のまん延を防ぐことを目的として実施しています。
定期の予防接種の予診票は、各接種月(年)齢に達する時期までに送付していますので、対象月(年)齢内に、県内委託医療機関に母子健康手帳と予診票を持参することで、無料で接種することができます。
予診票を紛失された方や転入された方については、母子健康手帳で接種歴を確認のうえ、予診票を(再)発行できますので、お問い合わせください。
また、里帰りなどの事情により県外の医療機関で接種を希望される場合は、事前に申請が必要となります。
(注1)令和6年4月1日から定期接種になりました。五種混合を接種される方は、四種混合およびヒブの予防接種はありません。
(注2)「特例接種対象者」とは、日本脳炎ワクチンの積極的な接種勧奨の差し控えにより接種機会を逃した方です。(詳細はお問い合わせください。)
(注3)今年度は12月31日(水)までが接種期間です。
(注4)今年度は令和8年3月31日(火)までが接種期間です。
(注5)過去に高齢者肺炎球菌ワクチン(23価肺炎球菌莢膜ポリサッカライドワクチン)の接種を受けたことがない方が対象です。
(注6)過去に帯状疱疹の予防接種(乾燥弱毒生水痘ワクチンを1回または乾燥組換え帯状疱疹ワクチンを2回)を受けたことがない方が対象です。

問合せ:市健康づくり課
【電話】852-1113
