- 発行日 :
- 自治体名 : 岡山県岡山市
- 広報紙名 : 市民のひろばおかやま 2025年5月号 No.1472
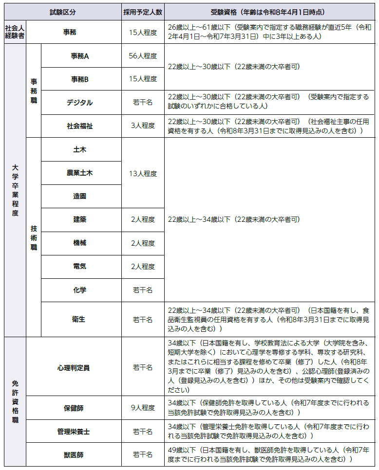
◆市職員採用試験
▽区分
社会人経験者(事務)・大学卒業程度(社会教育を除く)・免許資格職(心理判定員、保健師、管理栄養士、獣医師)
▽第1次試験日/場所
・社会人経験者(事務)=受験案内をご確認ください。
・社会人経験者(事務)以外=6月15日(日)/市勤労者福祉センターほか
▽申込
5月8日(木)までに
※詳細は、受験案内(HPに掲載、市役所1階総合案内、各区役所・支所などで配布)をご確認ください。

問合せ・申込:人事委員会事務局
【電話】086-803-1554
◆市立学校教員採用候補者選考試験〔夏実施〕
詳細は実施要項(市役所1階総合案内、各区役所・支所などで配布、HPからも入手可)をご確認ください。

問合せ:教職員課
【電話】086-803-1563
◆会計年度任用職員募集

問合せ・申込:保健体育課
【電話】086-803-1595
◆市立保育園・認定こども園 会計年度任用職員募集
保育士・保育教諭、給食調理員、看護師、時給パート(保育士、給食調理員、用務・洗濯員)を募集しています。
各職種、資格、申し込み方法などはHPをご確認いただくか、お問い合わせください。
問合せ・申込:幼保運営課
【電話】086-803-1225
