- 発行日 :
- 自治体名 : 千葉県佐倉市
- 広報紙名 : こうほう佐倉 2025年12月15日号(1467号)
「佐倉市人事行政の運営等の状況の公表に関する条例」に基づき、市職員の定数・給与・勤務条件などの状況をお知らせします。なお、会計年度任用職員の記載がない項目については、会計年度任用職員を除いた内容になっています。
1 職員の任免・定数の状況
(1)採用・退職者数(令和6年度) (人)

(2)採用試験の実施状況(令和6年度・任期付職員を除く) (人)

※令和4年度から受験申込書の性別記入が任意となったため、受験者数の性別表記は省略
※通常試験の一般行政には、先行実施枠との併願者を含む
※最終合格者のうち36人を採用
(3)職員数(各年度の4月1日現在)(人)

2 職員の給与の状況など
(1)給与費(令和6年度一般会計決算)※職員手当の中に退職手当は含まない

(2)平均給料月額など

※「平均給料月額」は、令和6年4月1日現在の基本給の平均。「平均給与月額」は、給料月額と月々支給される扶養手当・地域手当・住居手当・時間外勤務手当などの諸手当の額を合計したもの(令和6年4月分)
※国の平均給与月額の中には、時間外勤務手当・特殊勤務手当などは含まない
(3)初任給の状況(令和7年4月1日現在)

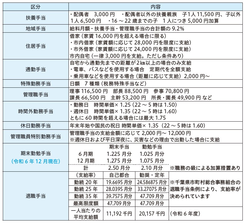
(4)各種手当の状況(令和7年4月1日現在)

(5)経験年数別・学歴別平均給料月額の状況(令和7年4月1日現在)

※経験年数10年、25年高校卒職員は0人
(6)特別職の報酬など(令和7年4月1日現在)特別職の報酬などは、佐倉市特別職報酬等審議会の答申を受けて、「特別職の職員の給与に関する条例」、「議会の議員の報酬及び費用弁償等に関する条例」により定められています。

3 職員の勤務時間・その他の勤務条件の状況(令和6年度)
(1)勤務時間

※出先機関や施設などの勤務時間・週休日は、上記と異なる場合あり
(2)休暇制度

(3)育児休業の取得人数(人)

※令和5年度以前から引き続き育児休業を取得している者を含む。( )内は、令和6年度に新たに育児休業を取得した人数
4 職員の分限・懲戒の状況(令和6年度)

5 職員の服務の状況

6 職員の研修・人事評価の状況(令和6年度)
(1)職員の研修

(2)人事評価

7 職員の福祉・利益の保護の状況(令和6年度)

8 公平委員会の業務の状況(令和6年度)
[1]勤務条件に関する措置の要求:該当なし
[2]不利益処分に関する不服申し立て:該当なし
9 公益通報制度の運営状況(令和6年度)該当なし
※市職員の職務に係る法令などの違反について、職員など(市から事務または事業の委託を受けた者などを含む)からの通報や相談を受け付ける制度
10 退職職員の再就職状況(令和6年度)
令和6年度に退職した課長級以上の職員のうち、営利企業などへの再就職の届出があった者

※市職員の人事・給与などの状況は、市政資料室(市役所1号館2階)・市ホームページでもご覧になれます
問合せ:人事課
【電話】484-6104
