- 発行日 :
- 自治体名 : 東京都東村山市
- 広報紙名 : 市報ひがしむらやま 令和7年(2025年)12月15日号
市の財政運営をお知らせするため、毎年2回(6月と12月)財政状況を公表しています。今回は「令和6年度決算の概要」と「財政健全化法に基づく財政指標」をお知らせします。
※計数の端数処理により、合計と内訳が一致しない場合があります。
■令和6年度一般会計決算の概要
令和6年度の歳入歳出差引額(形式収支)は31億8千541万8千円となりました。
当該年度の実質単年度収支(翌年度へ繰り越す財源や財政調整基金積立金等を考慮した場合の収支額)は、財政調整基金からの繰入額が減となった影響により、14億6千952万8千円の黒字となりました。物価高騰やその他喫緊の課題に対応しながら、将来都市像の実現に向けた実施計画事業の取組を着実に進めた決算となりました。
歳入は、国庫支出金、繰入金、財産収入等が減となった一方で、都支出金、地方特例交付金、地方交付税等が増となったことにより、719億2千万2千円となり、令和5年度から2億2千409万3千円、率にして0.3%の増となりました。
市税は、円安等による法人市民税の増や新築家屋数の増等による固定資産税の増により、総体で1億54万8千円、率にして0.5%の増となりました。
国・都支出金は、市町村総合交付金等の増の一方で、新型コロナウイルスワクチン接種体制確保事業費国庫補助金等の減により額で2億5千129万7千円、率にして1.0%の減となりました。
繰入金は、財政調整基金繰入金や公共施設等再生基金繰入金等の減により額で6億8千319万5千円、率にして19・0%の減となりました。
市債は、前川公園整備事業債や臨時財政対策債等の減により額で5千548万5千円、率にして2.6%の減となりました。
歳出は、教育費、総務費等が増となった一方、土木費、衛生費、公債費等が減となったことにより、687億3千458万4千円となり、令和5年度から額で4千121万円、率にして0.1%の減となりました。
民生費は、児童手当等の増により、4億7千604万5千円、率にして1.5%の増となりました。
衛生費は、新型コロナウイルスワクチン接種事業委託料等の減により、4億9千716万5千円、率にして9.7%の減となりました。
総務費は、定額減税調整給付金等の増により、10億1千293万9千円、率にして10・0%の増となりました。
土木費は、前川公園用地取得等の減により、19億9千850万5千円、率にして24・4%の減となりました。
教育費は、運動公園公有財産購入費等の増により、11億3千792万5千円、率にして17・6%の増となりました。
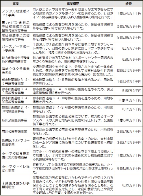
そのほかの主な事業は表2のとおりです。
○表1 令和6年度一般会計・特別会計・公営企業会計決算額

※△はマイナスを表す。
※特別会計は、特定の事業・資金等について、特別の必要がある場合(法律で定めるものを含む)、一般会計から区分してその収支を個別に経理する会計を言います。

○表2 令和6年度に実施した主な事業

○グラフ1 一般会計決算

歳入項目の主な内容


歳出項目の主な内容と市民1人当たりの歳出額

○グラフ2 普通会計決算

歳出(性質別)項目の主な内容

