- 発行日 :
- 自治体名 : 長野県木祖村
- 広報紙名 : 広報きそ 390号(令和7年5月22日発行)
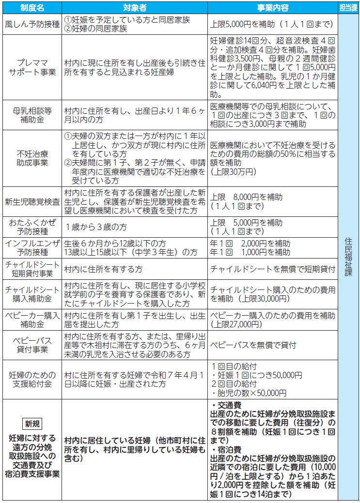
村で実施する個人等への補助制度の概要です。
詳細は各担当にお問い合わせの上、ご活用ください。
■子育て世帯への支援
2025年4月現在


■健康と福祉


■環境への取組

■結婚支援

■村民の生命及び財産を保護するための補助

村で実施する個人等への補助制度の概要です。
詳細は各担当にお問い合わせの上、ご活用ください。
■子育て世帯への支援
2025年4月現在


■健康と福祉


■環境への取組

■結婚支援

■村民の生命及び財産を保護するための補助
