- 発行日 :
- 自治体名 : 山梨県甲斐市
- 広報紙名 : 広報甲斐 令和7年10月号
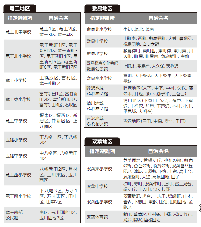
指定避難所は、被災する危険が生じた際に、市民のみなさんが災害の危険性がなくなるまで滞在する場所です。原則、自治会ごとに指定避難所があります。災害時に落ち着いて避難できるよう、事前に確認しておきましょう。
令和元年10月に各地に甚大な被害をもたらした台風19号が本市に接近した際には、下表全22か所の指定避難所の開設等を行いました。
災害は、いつ起こるか分かりません。自宅のそばだけでなく、職場や学校から利用する可能性がある地域の避難所も併せて確認し、現地まで歩いて行ってみましょう。
また、洪水ハザードマップを市ウェブサイトに掲載しています。確認の上、災害時に備えてください。
※詳細は市ウェブサイトをご覧ください
■自治会ごとの指定避難場所一覧

問い合わせ:防災危機管理課(新館2階)
【電話】055-278-1676
